
变频器主电路工作原理
变压变频装置结构框图

按照不同的控制方式,交-直-交变频器可分成以下三种方式:
采用可控整流器调压、逆变器调频的控制方式,其结构框图。

可控整流器调压、逆变器调频的控制方式的特点:
在这种装置中,调压和调频在两个环节上分别进行,在控制电路上协调配合,结构简单,控制方便。但是,由于输入环节采用晶闸管可控整流器,当电压调得较低时,电网端功率因数较低。而输出环节多用由晶闸管组成多拍逆变器,每周换相六次,输出的谐波较大,因此这类控制方式现在用的较少。
采用不控整流器整流、斩波器调压、再用逆变器调频的控制方式,其结构框图。

不控整流器整流、斩波器调压、再用逆变器调频的控制方式的特点:
整流环节采用二极管不控整流器,只整流不调压,再单独设置斩波器,用脉宽调压,这种方法克服功率因数较低的缺点;但输出逆变环节未变,仍有谐波较大的缺点
采用不控制整流器整流、脉宽调制(PWM)逆变器同时调压调频的控制方式,其结构框图。

不控制整流器整流、脉宽调制(PWM)逆变器同时调压调频的控制方式的特点:
在这类装置中,用不控整流,则输入功率因数不变;用(PWM)逆变,则输出谐波可以减小。PWM逆变器需要全控型电力半导体器件,其输出谐波减少的程度取决于PWM的开关频率,而开关频率则受器件开关时间的限制。采用绝缘双极型晶体管IGBT时,开关频率可达10kHz以上,输出波形已经非常逼近正弦波,因而又称为SPWM逆变器,成为当前最有发展前途的一种装置形式。
电压型变频器结构框图:

电压型变频器:
在交-直-交变频器中,当中间直流环节采用大电容滤波时,直流电压波形比较平直,在理想情况下是一个内阻抗为零的恒压源,输出交流电压是矩形波或阶梯波,这类变频器叫做电压型变频器

电流型变频器结构框图:

电流型变频器:
当交-直-交变频器的中间直流环节采用大电感滤波时,直流电流波形比较平直,因而电源内阻抗很大,对负载来说基本上是一个电流源,输出交流电流是矩形波或阶梯波,这类变频器叫做电流型变频器。

几种典型的交-直-交变频器的主电路。
①交-直-交电压型变频电路
常用的交—直—交电压型PWM变频电路。
交—直—交电压型PWM变频电路采用二极管构成整流器,完成交流到直流的变换,其输出直流电压Ud是不可控的;中间直流环节用大电容C滤波;电力晶体管V1~V6构成PWM逆变器,完成直流到交流的变换,并能实现输出频率和电压的同时调节,VD1~VD6是电压型逆变器所需的反馈二极管。
②交-直-交电流型变频电路
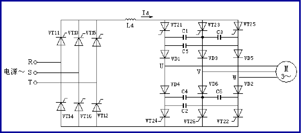
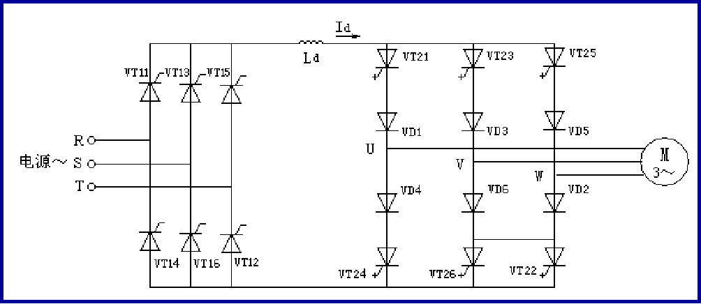
常用的交-直-交电流型变频电路。

交-直-交电流型变频电路:整流器采用晶闸管构成的可控整流电路,完成交流到直流的变换,输出可控的直流电压U,实现调压功能;中间直流环节用大电感L滤波;逆变器采用晶闸管构成的串联二极管式电流型逆变电路,完成直流到交流的变换,并实现输出频率的调节。
③交-直-交电压型变频器与电流型变频器的性能比较

绝缘门极晶体管(IGBT)
1.IGBT的结构和基本工作原理
绝缘门极晶体管IGBT也称绝缘栅极双极型晶体管,是一种新发展起来的复合型电力电子器件。
由于它结合了MOSFET和GTR的特点,既具有输入阻抗高、速度快、热稳定性好和驱动电路简单的优点,又具有输入通态电压低,耐压高和承受电流大的优点,这些都使IGBT比GTR有更大的吸引力。
在变频器驱动电机,中频和开关电源以及要求快速、低损耗的领域,IGBT有着主导地位。
(1) IGBT的基本结构与工作原理
1)基本结构
IGBT也是三端器件,三个极为漏极(D)、栅极(G)和源极(S)。

(a) 内部结构 (b)简化等效电路(c)电气图形符号
2)工作原理
IGBT的驱动原理与电力MOSFET基本相同,它是一种压控型器件。
开通和关断是由栅极和发射极间的电压UGE决定的,当UGE为正且大于开启电压UGE(th)时,MOSFET内形成沟道,并为晶体管提供基极电流使其导通。
当栅极与发射极之间加反向电压或不加电压时,MOSFET内的沟道消失,晶体管无基极电流,IGBT关断。
(2) IGBT的基本特性与主要参数
IGBT的转移特性和输出特性
(a) 转移特性 (b) 输出特性
1)IGBT的基本特性
① 静态特性
IGBT的转移特性,它描述的是集电极电流IC与栅射电压UGE之间的关系,与功率MOSFET的转移特性相似。
开启电压UGE(th)是IGBT能实现电导调制而导通的低栅射电压。
UGE(th)随温度升高而略有下降,温度升高1ºC,其值下降5mV左右。在+25ºC时,UGE(th)的值一般为2~6V。
IGBT的输出特性,也称伏安特性,它描述的是以栅射电压为参考变量时,集电极电流IC与集射极间电压UCE之间的关系。
IGBT的开关过程

2)主要参数
①集电极—发射极额定电压UCES
②栅极—发射极额定电压UGES
③额定集电极电流IC
(3)IGBT的擎住效应和安全工作区
从IGBT的结构可以发现,IGBT电流可能发生失控的现象,就像普通晶闸管被触发以后,即使撤消触发信号晶闸管仍然因进入正反馈过程而维持导通的机理一样,因此被称为擎住效应或自锁效应。
引发擎住效应的原因,可能是集电极电流过大(静态擎住效应),也可能是最大允许电压上升率duCE/dt过大(动态擎住效应),温度升高也会加重发生擎住效应的危险。
动态擎住效应比静态擎住效应所允许的集电极电流小,因此所允许的最大集电极电流实际上是根据动态擎住效应而确定的。
根据最大集电极电流、最大集电极间电压和最大集电极功耗可以确定IGBT在导通工作状态的参数极限范围;根据最大集电极电流、最大集射极间电压和最大允许电压上升率可以确定IGBT在阻断工作状态下的参数极限范围,即反向偏置安全工作电压(RBSOA)
IGBT的驱动电路
(1)对驱动电路的要求
①IGBT是电压驱动的,具有一个2.5~5.0V的阀值电压,有一个容性输入阻抗,因此IGBT对栅极电荷非常敏感,故驱动电路必须很可靠,保证有一条低阻抗值的放电回路,即驱动电路与IGBT的连线要尽量短。
②用内阻小的驱动源对栅极电容充放电,以保证栅极控制电压UCE有足够陡的前后沿,使IGBT的开关损耗尽量小。另外,IGBT开通后,栅极驱动源应能提供足够的功率,使IGBT不退出饱和而损坏。
③驱动电路中的正偏压应为+12~+15V,负偏压应为-2~-10V。
④IGBT多用于高压场合,故驱动电路应整个控制电路在电位上严格隔离。
⑤驱动电路应尽可能简单实用,具有对IGBT的自保护功能,并有较强的抗干扰能力。
⑥若为大电感负载,IGBT的关断时间不宜过短,以限制di/dt所形成的尖峰电压,保证IGBT的安全。
(2)驱动电路
因为IGBT的输入特性几乎与MOSFET相同,所以用于MOSFET的驱动电路同样可以用于IGBT。
在用于驱动电动机的逆变器电路中,为使IGBT能够稳定工作,要求IGBT的驱动电路采用正负偏压双电源的工作方式。
为了使驱动电路与信号电隔离,应采用抗噪声能力强,信号传输时间端的光耦合器件。
基极和发射极的引线应尽量短,基极驱动电路的输入线应为绞合线
为抑制输入信号的振荡现象,基极和发射极并联一阻尼网络。
驱动电路的输出级采用互补电路的形式以降低驱动源的内阻,同时加速IGBT的关断过程。
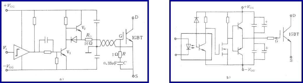
IGBT基极驱动电路

a) 阻尼滤波 (b) 光电隔离
(3)集成化驱动电路
IGBT有与其配套的集成驱动电路。
这些专用驱动电路抗干扰能力强,集成化程度高,速度快,保护功能完善,可实现IGBT的驱动。
IGBT的保护电路
因为IGBT是的保护主要是栅源过电压保护、静电保护、采用R-C-VD缓冲电路等等。
在IGBT电控系统中设置过压、欠压、过流和过热保护单元,以保证安全可靠工作。
必须保证IGBT不发生擎住效应;具体做法是,实际中IGBT使用的最大电流不超过其额定电流。
1)缓冲电路
几种用于IGBT桥臂的典型缓冲电路。

(a) ( b) (c)
a)图是简单的单电容电路,适用于50A以下的小容量IGBT模块,由于电路无阻尼组件,易产生LC振荡,故应选择无感电容或串入阻尼电阻RS;
b)图是将RCD缓冲电路用于双桥臂的IGBT模块上,适用于200A以下的中等容量IGBT;
c)图中,将两个RCD缓冲电路分别用在两个桥臂上,该电路将电容上过冲的能量部分送回电源,因此损耗较小,广泛应用于200A以上的大容量IGBT。
(2)IGBT的保护
过电流保护措施主要是检测出过电流信号后迅速切断栅极控制信号来关断IGBT。
实际使用中,要求在检测到过电流后,通过控制电路产生负的栅极驱动信号来关断IGBT。只要IGBT的额定参数选择合理,10内的过电流一般不会使之损坏。
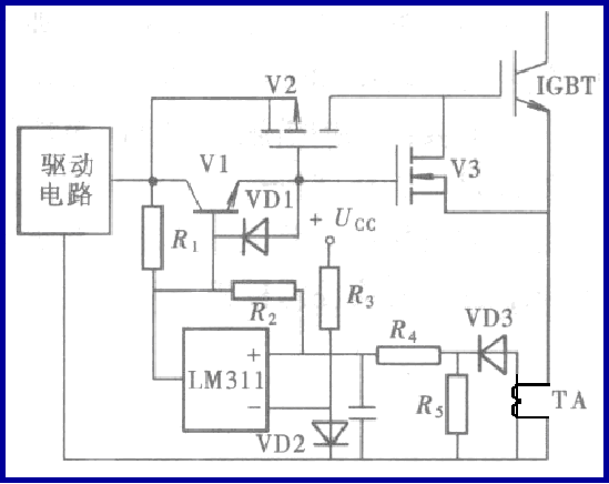
采用集电极电压识别方法的过流保护电路。

集电极电压识别方法的过流保护电路
为了避免IGBT过电流的时间超过允许的短路过电流时间,保护电路应当采用快速光耦合器等快速传送组件及电路。
检测发射极电流过流的保护电路。
